Backstage

Backstage

Was ist Backstage?

Backstage ist eine Developer-Portal-Plattform, die als zentraler Hub für alle entwicklerrelevanten Informationen, Tools und Workflows dient. Ursprünglich bei Spotify entwickelt und 2020 als Open-Source-Projekt veröffentlicht, hat sich Backstage zu einem Standard für moderne Developer Experience entwickelt. Im Kern ist Backstage ein Framework zum Aufbau individueller Developer Portale. Es bietet eine einheitliche Oberfläche, in der Teams ihre Microservices, Dokumentationen, Infrastrukturkomponenten, Deployments und internen Tools zusammenführen können.

Backstage fasst alle Infrastruktur- und Entwicklungstools an einem Ort zusammen und schafft dadurch ein nahtloses, durchgängiges Development.

Motivation und Anwendungsfall

In vielen Entwicklungsorganisationen wachsen mit der Zeit nicht nur die Softwareprodukte, sondern auch die Anzahl der Tools, Services, Dokumentationen und Cloud-Ressourcen. Teams arbeiten mit verschiedenen CI/CD-Pipelines, unterschiedlichen Dashboards sowie verstreuten Wikis. Das führt zu einem zentralen Problem: Softwareentwickler verlieren Zeit, weil sie wichtige Informationen, Quellen oder Einstiegspunkte erst suchen müssen.

Backstage, als Open-Source-Framework wurde entwickelt, um eine einheitliche, zentrale Anlaufstelle für alle Entwicklungsressourcen zu schaffen (“Developer Portal). Anstatt Werkzeug- und Informationsinseln zu verwalten, lassen sich mit Backstage Services, Dokumentationen, Infrastruktur-Komponenten und interne Tools an einem Ort bündeln.

Man benutzt Backstage also typischerweise wenn:

  • Teams viele unterschiedliche Services oder Microservices betreiben und Transparenz sowie ein einheitlicher Überblick fehlen.
  • Dokumentation verteilt und schwer auffindbar ist, sodass Onboarding unnötig viel Zeit kostet.
  • Tooling-Landschaften historisch gewachsen sind und Entwickler dadurch Reibungsverluste haben.
  • Organisationen Self-Service-Prozesse für Infrastruktur, Deployments oder Standardisierung einführen wollen.
  • man eine konsistente Developer Experience innerhalb des Unternehmens sicherstellen möchte, unabhängig davon in welchem Team man arbeitet.

Vorteile von Backstage und Herausforderungen bei der Nutzung

Vorteile

  • Zentrale Anlaufstelle für Entwickler
  • Verbesserte Developer Experience
  • Standardisierung und Nutzung von Best Practices
  • Erweiterbarkeit durch Plugin Ökosystem
  • Transparenz über eigene Services (Landschaften, Dokumentation, Lifecycle, Verantwortlichkeiten)
  • Open Source und Weiterentwicklung durch große Community

Herausforderungen bei der Nutzung

  • Hoher Initialaufwand zur Implementierung des Frameworks mit all seinen Integrationen
  • Wartungsaufwand, da die Plattform wie ein eigenes Produkt betrieben werden muss (Wartung, Updates, Sicherheit)
  • Anpassung an die eigenen Anforderungen notwendig, da Out-of-the-Box-Funktionen selten für produktive Umgebungen ausreichend sind
  • Abhängigkeit an eigene Systemlandschaft: Heterogene Landschaft → zunehmender Integrationsaufwand
  • Integration in den Arbeitsalltag: Die Plattform muss tatsächlich genutzt werden (Change Management), um bei geringer Pflege nicht ihren Nutzen zu verlieren

Wichtigste Funktionen

Software Catalog

Der Software Catalog bildet das zentrale Herzstück von Backstage. In ihm werden alle Software-Komponenten zentral erfasst, verwaltet und übersichtlich dargestellt. Catalog with different software components displayed

Im Catalog werden unter anderem folgende Komponenten gesammelt dargestellt:

  • Services
  • Websites
  • APIs
  • Libraries
  • Datenbanken
  • Pipelines
  • Infrastruktur-Komponenten

Zu jeder Komponente sind die wichtigsten Informationen direkt einsehbar, beispielsweise Zuständigkeiten, Beschreibungen oder Metadaten. Nach entsprechender Integration lassen sich zudem technische Kennzahlen wie Build-Status oder Deployment-Informationen anzeigen.

Scaffolder (Templates)

Mit dem Scaffolder ermöglicht Backstage das einfache und automatisierte Erstellen neuer Komponenten anhand vordefinierter Templates. Der Ablauf gliedert sich in folgende Schritte:

  1. Definition von Templates
  2. Ausfüllen der Templates durch Nutzer
  3. Automatisierte Generierung von Code, Erstellung von Repositories, Einrichtung von Pipelines usw.

Dadurch werden einheitliche Standards sichergestellt, Fehler reduziert und Entwicklungszeit eingespart.

Authentifizierungs- und Berechtigungssystem

Für Anmeldung, Identifikation und Zugriffskontrolle nutzt Backstage externe Identity Provider zur Authentifizierung. Registrierte Nutzer werden als sogenannte User Entities im Software Catalog geführt und können Gruppen oder Komponenten zugeordnet werden. Zusätzlich stellt Backstage ein umfangreiches Rollen- und Rechtesystem bereit, mit dem der Zugriff auf Plugins, Entities, Templates und weitere Funktionen gezielt gesteuert werden kann.

TechDocs

Mit TechDocs wird die Dokumentation direkt im jeweiligen Repository abgelegt und an die entsprechenden Komponenten angebunden. Dadurch ist sie leicht auffindbar und immer kontextbezogen verfügbar. Die Dokumentation wird in Markdown verfasst und besitzt dadurch ein einheitliches Layout. Ein wesentlicher Vorteil ist, dass keine veralteten Wikis entstehen und die Dokumentation stets synchron zum Code bleibt.

Konkrete Usecases

1 Service Setup

Ablauf des "Service Setup" Usecases
Ablauf des „Service Setup“ Usecases
Ein Standardusecase bei der Nutzung von Backstage ist die Erstellung neuer Services über die Scaffolding-Funktionalität. Nach der Entscheidung einen neuen Service zu erstellen, öffnet der Entwickler dazu die Backstage-Instanz seiner Firma und navigiert zum Service Catalog. Im oberen rechten Bereich befindet sich ein Button „CREATE“ über dessen Betätigung sich ein Fenster zur Auswahl von eines Service-Templates öffnet. Nach der Wahl eines Templates kann der Entwickler im Template hinterlegte Variablen über ein Formular-Element ausfüllen, um den zu erstellenden Service zu individualisieren. Über einen Button „CREATE“ am Ende des Formulars bestätigt der Entwickler die Eingaben und ein Projekt wird mit den zuvor getätigten Konfigurationen und den hinterlegten Inhalten des Templates erstellt.

2 Service Information Gathering

Ablauf des "Service Setup" Usecases
Ablauf des „Service Information Gathering“ Usecases
Eine Kernfunktionalität von Backstage ist die Aggregation aller Daten zu Services um als Single-Source-Of-Truth aufzutreten. Um sich über einen Service zu Informieren, öffnet ein Entwickler dazu die Backstage Instanz seines Unternehmens und navigiert zur Serviceübersicht und dem Service über den er sich informieren möchte. Auf der Hauptansicht des Services in Backstage hat er die Möglichkeiten über mehrere Aspekte des Services zu informieren. Dazu gehören CI/CD-Pipelines, die bereitgestellten Schnittstellen und Beziehungen zu anderen Services. Weitere Informationen können über Plugins und weitere Integrationen auf der Übersicht des Services hinterlegt werden. Genügen die hinterlegten Informationen nicht aus, kann der Entwickler über Verlinkungen zu den Besitzern des Services Kontakt aufnehmen.

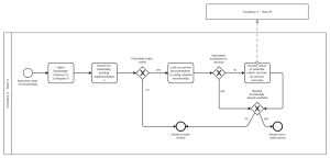
3 Service Discovery

Ablauf des Service Discovery Workflow
Ablauf des Service Discovery Workflow
Backstage bietet Entwicklern die Möglichkeit sich zentral über alle Services ihres Unternehmens zu informieren und so über die Notwendigkeit der Entwicklung neuer Services zu entscheiden. Dazu öffnen sie die Backstage Instanz ihres Unternehmens und navigieren zu der Übersichtsseite für Services. Dort können sie sich über verschiedene Wege Services entdecken. Zu diesen zählen ein Prüfen der angezeigten Liste an Services auf unbekannte Einträge, der Suche nach Service anhand dessen Beschreibung oder ein Navigieren über die je Service hinterlegten Beziehungen zu anderen Services. So kann beispielsweise ein neuer Service, welcher von APIs eines bekannten Services abhängt entdeckt werden. Entwickler können sich dann über den entdeckten Service über dessen Serviceübersicht informieren. Fehlen für eine Entscheidung weitere Informationen können die Besitzer des Service kontaktiert werden. Sofern kein entsprechender Service gefunden wird oder ein existierender Serivce die Funktionalität nicht wie benötigt bereitstellt, kann ein neuer Service gebaut werden. Ist dies nicht der Fall, kann die Neuentwicklung eines Services abgelehnt und somit redundante Serivce vermieden werden.

4 Plugin Integration

Ablauf des Plugin Integration Workflows
Ablauf des Plugin Integration Workflows
Backstage versteht sich als Framework zur Erstellung eines Internal Developer Portals. Als solches bietet es neben Kernfunktionalität die Möglichkeit über Plugins Erweiterungen einzubinden. Es existieren dabei über 250 öffentliche Plugins, welche in eigene Backstage Instanzen integriert werden können. Alternativ ist die Entwicklung eigener Plugins möglich, wobei der Aufbau einem von mehreren von Backtage bereitgestellten Templates folgen sollte, um langfristige Kompatabilität sicherzustellen. Die Inhalte des eigenentickelten Plugins können frei angepasst werden. Um das neuintegrierte Plugin in der firmeninternen Instanz bereitstellen können, muss die Backstage App neu kompiliert und anschließend die aktuelle laufende Instanz neugestartet werden

Alternativen zu Backstage

Backstage ist nicht die einzige Lösung für interne Developer Portals. Die Wahl hängt von Teamgröße, Anpassungsbedarf und vorhandenen Ressourcen ab. Die Lösungen lassen sich in drei Kategorien einteilen:
1. Kommerzielle SaaS-Plattformen Produkte wie Cortex, Port, OpsLevel und Atlassian Compass bieten Service-Kataloge, Ownership Modelle und Scorecards als Managed Service. Sie punkten mit schnellem Setup, geringem Betriebsaufwand und professionellem Support. Der Nachteil: Tiefe Anpassungen, eigene Plugins oder enge Integrationen sind nur begrenzt möglich und die Vendor-Lock-in ist hoch. Wie im Vergleich oben sichtbar wird, sind diese Tools ideal für Teams, die schnell starten und wenig Customizing benötigen.
2. Managed Backstage Roadie ist ein spezialisierter Service, der Backstage hostet, wartet und skaliert. Unternehmen profitieren vom vollen Backstage Ökosystem (Plugins, Community), ohne ein dediziertes Platform Team aufbauen zu müssen. Die Kosten liegen deutlich unter dem Eigenbetrieb (ca. 150.000 € jährlich für 20 Entwickler), während Roadie SLA geschütztes Hosting, Updates und Enterprise-Sicherheit liefert. Die Customization Optionen bleiben weitestgehend erhalten, im Gegensatz zu rein proprietären Tools.
3. Tool-basierte Ansätze Kleinere Teams nutzen oft GitHub/GitLab, Confluence und Monitoring Dashboards als dezentrale Alternative. Dies ist kostengünstig und schnell umsetzbar, skaliert aber schlecht. Es fehlt die einheitliche Sicht auf Services, Ownership und Standards.

Fazit

Backstage ist eine Open-Source Plattform mit maximaler Flexibilität und starker Community, aber das kommt mit Kosten. Hoher Personaleinsatz, eine lernkurve und ein dediziertes Platform Team  sind für den erfolgreichen Betrieb essentiell. Für kleinere Teams oder Organisationen ohne klare Plattform Strategie ist Backstage oft aufwändiger als das es einem Mehrwert bringt. Hier sind kommerzielle Alternativen oder Roadie die bessere Wahl. Für große wachsende Techlandschaften mit Bedarf an maßgeschneiderten Workflows bleibt Backstage die führende Option.

Zukunftsausblick

Backstage entwickelt sich 2026 weiter zielgerichtet. Die Betreiber konzentrieren sich auf Stabilität, Skalierbarkeit und Community Governance:
  • Neues Frontend-System: Die Backstage Roadmap priorisiert die finale Adoptionsreife eines modernisierten Frontend-Stacks. Das soll Wartbarkeit und Performance für große Installationen deutlich verbessern.
  • Offenere Community-Prozesse: Pull Requests und Issues werden transparenter und integrativer abgewickelt, um mehr Contributors in Reviews und Entscheidungen einzubinden. Das reduziert Abhängigkeiten von einzelnen Maintainern und beschleunigt die Entwicklung.
  • Marktreife: Laut DX-Report bleibt Backstage das etablierte Open-Source Tool des Developer Portal Marktes mit 89% Marktanteil.