Nextcloud
Was ist Nextcloud?
Nextcloud ist eine open-source Kollaborationsplattform der Nextcloud GmbH. Es ermöglicht Nutzern über selbstgehostete Clouds gemeinsam Inhalte zu Verwalten, wie Dateien, Kontakte und Kalender. Inhalte können geteilt und gemeinsam verwaltet, Videokonferenzen abgehalten und sogar E-Mail oder Office-Anwendungen genutzt werden. Der große Vorteil: die privaten Clouds sind unabhängig von Drittanbietern, wodurch eine größere Datensicherheit entsteht.
Nextcloud Produkte
Nextcloud Files
Die grundlegendste Funktion von Nextcloud ist die Dateiverwaltung über Cloud-Services, welche entweder über offizielle Server-Anbieter oder selbstgehostet genutzt werden kann. Nextcloud bietet zur Verwaltung private und geteilte Ordnerstrukturen mit automatischer Synchronisation und granularer Zugriffskontrolle über Benutzerkonten und -rollen. Der Zugriff ist dabei möglich über das Webinterface, die Desktopanwendung oder mobile Apps. Auch externen Benutzern können Daten innerhalb der Cloud über Dateifreigaben zugänglich gemacht werden ohne dass diese ein eigenes Benutzerkonto benötigen. Zum einfachen Zugriff während der Arbeit lässt sich Nextcloud per FTP, SMB oder NFS einbinden, sowie mit anderen Dateiverwaltungssystemen wie SharePoint integrieren. Zusätzlich bietet Nextcloud bereits innerhalb des eigenen Systems ein Tool für Dateikonvertierung für bessere Kompatibilität an. Für die Sicherheit der Daten hat Nextcloud Brute-Force- und Ransomware-Schutz integriert und bietet zudem die Möglichkeit einzelne Dateien oder Ordner zusätzlich zu Verschlüsseln und gesichert zu teilen.
Nextcloud Talk
Nextcloud Talk ist ein Zusatzpaket für DSGVO-konforme Online-Meetings, Chats und Webinare. In den Meetings gibt es branchenübliche Funktionalitäten wie anpassbare Videohintergründe, Emoji-Reaktionen, Abstimmungen und Umfragen, Bildschirmfreigabe und eine Whiteboard-Funktion zum gemeinsamen Arbeiten. Als Erweiterung gibt es mit Nextcloud Talk Phone die Möglichkeit Benutzern für eine schnelle Kontaktaufnahme oder Weiterleitung Telefonnummern zuzuweisen und mit einer SIP Bridge in Meetings einzubinden. Alle Anrufe sind dabei End-to-End verschlüsselt. Für Meetings mit mehr als vier Teilnehmern, sowie die Einwahl per Telefon wird ein zusätzlicher High Performance Backend Server benötigt. Meetings lassen sich einfach organisieren über den internen Mail- und Kalender-Service oder über eine Outlook-Integration.
Die Chats in Nextcloud Talk sind im Thread-Format strukturiert, sodass zusammenhängende Nachrichtenverläufe beieinander bleiben. Über eine Bridging-Funktion können Chaträume von Nextcloud mit Talk-Räumen von Drittanbietern verbunden werden, wodurch ein bidirektionaler Austausch plattformübergreifend ermöglicht wird. Der Open Source Code bietet zusätzlich die Möglichkeit zur weiteren Integration in ein firmeneigenes System. Sowohl Chats als auch Meetings haben eine native Anbindung an das Nextcloud Dateisystem und bieten somit schnelles und intuitives teilen und speichern von Dateien.
Zur erhöhten Sicherheit hat Nextcloud neben ihrer Funktion Secure View, welche bei Dateifreigaben den Download verhindert, im Talk Paket eine Funktion zur Videoverifizierung eingeführt. Hierbei werden Nutzer beim Aufrufen eines geteilten Links zu einem Video-Call aufgefordert und der Absender kann vor der finalen Freigabe die Identität des Nutzers kontrollieren.
Nextcloud Groupware
Nextcloud Groupware ist eine Sammlung diverser Produktivitätsapps.
Diese umfasst unter anderem:
- Nextcloud Calendar: Kalender-App
- Nextcloud Contacts: Kontakte-App
- Nextcloud Mail: E-Mail-Client
- Nextcloud Deck: Management-Tool für Aufgaben und Projekte im Kanban-Stil
Die Programme beinhalten dabei ineinandergreifende Funktionalitäten um den Workflow zu verbessern.
Beispielsweise führt das Eintragen einer Abwesenheit in Nextcloud Calendar im betroffenen Zeitraum zu einer automatischen Statusaktualisierung mit der Abwesenheitsnachricht in Nextcloud Calendar und automatischer Einstellung einer Abwesenheitsmail in Nextcloud Mail.
Da Nextcloud sich auf offene Standards bei diesen Anwendungen bezieht, ist eine Nutzung durch Drittanbieter-Software möglich.
Nextcloud Office
Bei Nextcloud Office handelt es sich um ein weiteres Zusatzpaket von Nextcloud, welches in Zusammenarbeit mit Collabora Online entwickelt wurde. Das Paket bietet eine vollständige Online Office-Suite mit den folgenden Services:
- Nextcloud Write: für Textdokumente
- Nextcloud Spreadsheet: für Tabellenkakulationen
- Nextcloud Present: für Präsentationsfolien
- Nextcloud Draw: für Skizzen und Notizen
Innerhalb der Editoren gibt es neben Nextcloud Files einen zusätzlichen Dateikonverter. Alle Anwendungen sind mit ihrer entsprechenden Microsoft Office Anwendung kompatibel. Da die Services nur über Webanwendungen laufen, werden die Dateien als Sicherheitsmaßnahme erst gerendert, bevor sie an den Browser übergeben werden. Somit bleiben die Rohdaten allein im Speicher des Nextcloud-Servers.
Die Plattform bietet zusätzlich die Möglichkeit verschiedenste Dateien in themenbezogenen Wissensdatenbanken zu sammeln, den sogenannten Collectives. Sie unterstützen die Markdown-language. Diesen kleinen Wikis fördern kollaborative Projektarbeit und helfen den Überblick über große Datenmengen zu behalten.
Nextcloud Assistant
Nextcloud Assistant ist eine Sammlung KI-basierter Tools zur Produktivitätssteigerung in Nextcloud. Die Service werden dabei entweder von mehreren lokalen LLMs bereitgestellt oder als SaaS-Lösung von einem EU-Datenschutz-konformen Drittanbieter. Der Assistant bietet unter anderem automatische Zusammenfassung und Übersetzung von Textdokumenten oder E-Mails. In Nextcloud Talk können Online-Meetings sogar live transkribiert oder übersetzt und anschließend zusammengefasst werden. Innerhalb von Nextcloud Office kann der Assistant zur Generierung von Dokumenten, deren Umformulierung oder Korrektur eingesetzt werden. Eine Besonderheit ist die kontextuelle Intelligenz. Der Assistant analysiert eine selbst definierbare Menge an Ordnern und Dateien im Cloud-Speicher und kann anschließend dazu Fragen beantworten oder weitere Dokumente im selben Stil erstellen. Ebenso kann der Talk bot in Chaträume aufgenommen werden und die darin geführten Unterhaltungen inhaltlich unterstützen. Insgesamt kann der Nextcloud Assistant somit helfen alle Arbeitsabläufe innerhalb von Nextcloud durch Automatisierung und Unterstützung zu optimieren.
Nextcloud Flow
Zur Automatisierung von internen Arbeitsabläufen bietet Nextcloud mit Nextcloud Flow ein Automatisierungstool.
Das Programm zielt mit seinem Low-Code- und No-Code-Ansatz auf eine möglichst hohe Benutzbarkeit ab.
Automatisierte Workflows bestehend aus verschiedenen Aktionen können bausteinartig graphisch zusammengestellt werden.

Nextcloud im Betrieb
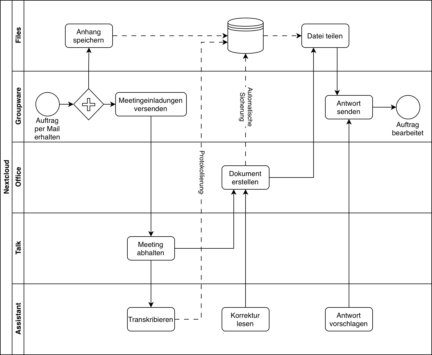
Das folgende BPMN-Diagramm zeigt einen beispielhaften Ablauf eines Workflows mit Nextcloud.

Nextcloud aufsetzen
Der folgende Abschnitt erläutert, wie Nextcloud für ein kleineres Team (z.B. eine Studiengruppe) aufgesetzt werden kann. Dafür wird lediglich docker benötigt.
0. Installiere docker
1. Ziehe docker images für Nextcloud und eine Datenbank (hier: mariadb)
docker pull nextcloud:latest
docker pull mariadb:11
2. Lege ein Verzeichnis an und lege darin eine compose.yaml ab. Die compose.yaml enthält die Konfiguration für den Nextcloud-Service und kann beispielsweise so aussehen:
version: "3.9"
services:
db:
image: mariadb:11
container_name: nextcloud_db
restart: always
command: --transaction-isolation=READ-COMMITTED --binlog-format=ROW
environment:
MYSQL_ROOT_PASSWORD: rootpass
MYSQL_DATABASE: nextcloud
MYSQL_USER: nextcloud
MYSQL_PASSWORD: nextcloud
volumes:
- db:/var/lib/mysql
app:
image: nextcloud:latest
container_name: nextcloud_app
restart: always
ports:
- "8080:80"
links:
- db
environment:
MYSQL_HOST: db
MYSQL_DATABASE: nextcloud
MYSQL_USER: nextcloud
MYSQL_PASSWORD: nextcloud
volumes:
- nextcloud:/var/www/html
volumes:
db:
nextcloud:
3. Starte den docker container mit:
docker compose up -d
4. Öffne Nextcloud als Admin im Browser unter:
http://localhost:8080
5. Nextcloud einrichten
Unter der oben genannten Adresse legt man einen Admin-Account an, mit Benutzernamen, Passwort, usw. Ist man eingeloggt, erscheint zunächst das Dashboard.

Hier werden verschiedene Widgets angezeigt, wie aktuelle E-Mails, Groupchats oder Dokumente. Die Widgets können selbst eingerichtet werden. Als Admin kann man schließlich oben rechts auf sein Profil klicken und dort Benutzer auswählen. Hier können neue Nutzer vom Admin angelegt werden, inklusive Name, Passwort, E-Mail, Gruppenzugehörigkeit und Rechte. Der Admin kann auch Gruppen anlegen, wie in diesem Fall die BIS-Gruppe, der alle Nutzer hinzugefügt wurden.

Nutzer können mit der Talk-App Nachrichten austauschen und Gruppenchats anlegen, sowie über die Calendar-App einen Kalender und gemeinsame Ereignisse verwalten. Eine weitere App für die gemeinsame Nutzung ist Files, worin Dateien geteilt und verwaltet werden können. Auch hier ist es möglich festzulegen, welche Nutzer welche Rechte für bestimmte Dateien erhalten. Im abgebildeten Beispiel erhalten alle Mitglieder der BIS-Gruppe das Recht Dateien zu lesen, hinzuzufügen und zu teilen.

Jegliche Aktivitäten aller Nutzer werden aufgezeichnet in der Acticity-App. Über das Nutzerprofil lässt sich der Reiter Apps öffnen, worüber weitere Dienste, aus einer großen Auswahl, der eigenen Nextcloud hinzugefügt werden können.

6. Externer Zugriff
Um sich von ihren Rechnern aus einloggen zu können, haben die angelegten Nutzer*innen eine einfache Möglichkeit:
Lokaler Zugriff im gleichen Netzwerk: Befinden sich alle im gleichen lokalen Netzwerk, kann Nextcloud einfach über http://host-ip:port im Browser aufgerufen werden. Die Host-IP entspricht dabei der IP-Adresse im Netzwerk desjenigen, der den docker container hostet. Der Port entspricht dem aus der Konfiguration in der compose.yaml, also hier 8080. Dabei ist zu beachten, dass die config.php im nextcloud docker container unter der Einstellung trusted_domains bearbeitet werden muss. An dieser Stelle muss die IP-Adresse des Hosts eingefügt werden.
Davon abgesehen kann auch ein Zugriff von außerhalb des Netzwerkes erfolgen. Hierfür muss eine eigene Domain, Reverse Proxy, etc. eingerichtet werden, um Nextcloud über HTTPS zu erreichen.
Preismodelle
Nextcloud ist in einer Community- und Enterprise-Edition erhältlich.
Die Community-Edition umfasst alle Kernfunktionen einer Kollaborationsplattform: Dateisynchronisation, Freigaben, Kalender, Kontakte, Mail und vieles mehr.
Die Enterprise-Edition hingegen liefert zusätzliche Funktionalitäten für Unternehmen, darunter insbesondere Support.
Die Enterprise-Edition ist in mehreren verschiedenen Modellen verfügbar, dabei wird in Abonnements für Nextcloud Files und Nextcloud Talk unterschieden.
Abonnements sind erst ab 100 Nutzern erhältlich.
Eine kurze Übersicht über die Hauptmerkmale sowie Kosten der einzelnen Preismodelle findet sich in der folgenden Tabelle:
| Funktion | Nextcloud Files Standard |
Nextcloud Files Premium |
Nextcloud Files Ultimate |
Nextcloud Talk Standard |
|---|---|---|---|---|
| Nextcloud Files | ✔ | ✔ | ✔ | ✖ |
| Nextcloud Talk | + | + | + | ✔ |
| Nextcloud Groupware | + | + | + | ✖ |
| Nextcloud Office | + | + | + | ✖ |
| Nextcloud Assistant | ✖ | ✖ | ✔ | + |
| Nextcloud Flow | ✖ | ✖ | ✔ | ✖ |
| Preis exkl. MwSt. (ab 100 Nutzern) | 67,89€ / Nutzer / Jahr | 99,99€ / Nutzer / Jahr | 195€ / Nutzer / Jahr | 40€ / Nutzer / Jahr |
| Preis exkl. MwSt. (ab 200 Nutzern) | 50,64€ / Nutzer / Jahr | 78,09€ / Nutzer / Jahr | 175€ / Nutzer / Jahr | 40€ / Nutzer / Jahr |
| Preis exkl. MwSt. (ab 250 Nutzern) | 50,64€ / Nutzer / Jahr | 78,09€ / Nutzer / Jahr | 175€ / Nutzer / Jahr | 30€ / Nutzer / Jahr |
✔ enthalten
+ optional (zusätzliche Kosten)
✖ nicht enthalten
Manche Funktionen sind grundlegend nicht in einem Tarif inbegriffen, können aber ggf. für einen Aufpreis individuell hinzugebucht werden.
Jede Enterprise-Version beinhaltet Support seitens Nextcloud, dessen Umfang sich nach gewähltem Abonnement richtet. Während Nextcloud Files Standard und Nextcloud Talk Standard einen E-Mail-Support mit einer Antwortszeit von zwei Arbeitstagen umfassen, bietet Nextcloud Files Premium zusätzlich einen erweiterten Support, welcher sich in Form von Fernsitzungen mit Nextcloud-Mitarbeitern äußert. Zudem beläuft sich die Antwortzeit auf nur einen Arbeitstag.
Nextcloud Ultimate stellt hierbei die höchste Supportstufe dar und beinhaltet neben den Support-Angebot der Premium-Version zusätzlich telefonischen Support sowie eine Erreichbarkeit von bis zu 24 Stunden pro Tag. Auch die garantierten Antwortzeiten fallen deutlich geringer aus und betragen 1h, 4h, 12h oder 24h.
Alternativen
ownCloud
- Self-hosted oder Cloud-Provider
- Dateiverschlüsselung, Zwei-Faktor-Authentifizierung
- Einfache Benutzeroberfläche, Einrichtung und Wartung erfordern jedoch Kenntnisse in der Serveradministration
- Unterstützt Plugins und Integrationen, Anpassungen an spezifische Anforderungen können vorgenommen werden
- Open Source
- kostenfreie Nutzung, weitere kostenpflichtige Preismodelle mit Customer Support und zusärtlichen Features
Seafile
- Self-hosted oder Cloud-Provider
- Dateiverschlüsselung, Option zur clientseitigen Verschlüsselung und Zwei-Faktor-Authentifizierung
- Anpassungsmöglichkeiten, in erster Linie fokusiert auf die Dateisynchronisierung und Kollaboration, im Vergleich zu Nextcloud weniger Integrationen
- kostenfreie Open Source Community Edition mit eingeschränkten Features
- kostenfreie Pro Edition auf 3 Nutzer beschränkt, Vergünstigungen für öffentliche Einrichtungen
Pydio Cells
- für Self-hosting ausgelegt
- Erweiterte Zugriffskontrolleinstellungen, integrierte Verschlüsselung und Audit-Funktionen
- Komplexe Menüs könnten für weniger technisch versierte Benutzer eine Herausforderung darstellen
- Anpassbarkeit durch Workflow-Design, Benutzerrollen und Berechtigungseinstellungen
- kostenfreie Version, kostenpflichtige Modelle mit zusätzlichen Integrationsmöglichkeiten
Syncthing
- Peer-to-peer Synchronisation →Dezentralisierung
- robuste End-to-End-Verschlüsselung und sichere Geräteidentifizierung
- Einrichtung erfordert technische Vorkenntnisse, anschließende Bedienung und regelmäßige Nutzung ist über eine einfache Weboberfläche möglich
- Anpassungsoptionen beschränken sich hauptsächlich auf Ordnerrichtlinien, Übertragungen und grundlegende Synchronisierungsparameter
- Open Source
Cozy Cloud / Twake Workplace
- Self-hosted oder Cloud-Provider
- Verschlüsselungsoptionen und Zwei-Faktor-Authentifizierung
- einfache Installation, reduzierte Komplexität durch einfache Konfiguration
- Besonders für persönliches Datenmanagement
- gute Auswahl an unterstützen Integrationen
- kostenloser Plan mit begränzten Features
Quellen
https://docs.nextcloud.com/server/32/admin_manual/installation/source_installation.html
https://www.ionos.at/digitalguide/server/konfiguration/nextcloud-installation-mit-docker/
https://docs.docker.com/compose/intro/compose-application-model/
https://www.ionos.de/digitalguide/server/tools/was-ist-nextcloud/
https://nextberry.de/subscription/
https://nextcloud.com/pricing/
https://nextcloud.com/de/groupware/
https://nextcloud.com/de/flow/
https://nextcloud.com/de/files/
https://nextcloud.com/de/talk/
https://help.nextcloud.com/t/high-performance-backend-talk-easiest-and-simplest/206836
https://nextcloud.com/de/office/
https://nextcloud.com/de/assistant/
https://www.pydio.com/en/pydio-cells/overview
https://www.pydio.com/en/pricing
https://www.seafile.com/en/home/
https://www.seafile.com/en/features/
https://owncloud.com/de/preise/
https://sliplane.io/blog/5-awesome-nextcloud-alternatives
https://www.ionos.com/digitalguide/server/tools/nextcloud-alternatives/